Modern engineering of equipment for the cement industry
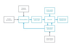
The engineering of equipment for the cement industry is in comparison to other industries influenced by some special overall conditions. These are mainly the small built quantities, the very large dimensions of components, the demanded very high availability of plants and the usually unique set of parameters for each and every project. This led to the buildup of expertise using the finite element method (FEM) for computational optimization over the last decades, at least at the reputable equipment suppliers. Until now, this was typically reserved for separate product development due to the necessary effort. Integration into running order executions could usually not or only be poorly realized. This article presents an engineering process that significantly reduces the effort required for computational optimization and thus enables integration into day-to-day business if required. In addition, the presented workflow reduces the effort to dimension project-specifically, whereby the quality can be increased and the possibility is created to offer competitive, individual and tailor-made solutions. The engineering process is based on the consistent use of highly automated 3D CAD models, which form the basis for the 2D production drawings and also the mathematical optimization. A consistent database – one 3D model as the basis for all applications – reduces interface losses.
1 Introduction
Cement plant engineering or large scale plant engineering in general is subject to certain boundary conditions, which influence the equipment engineering for it, make it very challenging and make both the optimization of the engineering processes and the products themselves demanding. From an mechanical engineering view these are:
the small quantities built
the very large dimensions of components
the need for extremely high availability of plants and especially
the constantly changing requirements from order to order, e. g. regarding to plant size, scope of delivery, process...
